現代の機能性スキンケアの分野において、ニコチンアミド(ナイアシンアミド、CAS番号:98-92-0)ほど科学的に認知されている成分はほとんどありません。優れた安定性、安全性、そして多機能性を持つ生物活性で知られるニコチンアミドは、現在、ウェルエイジング化粧品に広く取り入れられています。2022年には、研究者らがポリデオキシリボ核酸(PDNA)、ビタミンC、ニコチンアミドを用いたPvN併用試験をヒト角化細胞、表皮メラノサイト、線維芽細胞に対して実施しました。その結果、ニコチンアミドの肌への効果には、色素沈着の軽減と肌の弾力性の測定可能な改善が含まれることが示されました。これらの知見は、ニコチンアミドの複雑なウェルエイジングシグナル伝達経路と密接に関連しており、色素沈着、炎症、バリア修復、コラーゲン合成、そして細胞寿命に影響を与えます。
高品質のスキンケア成分製造工場として、 Viablife は化粧品における肌の健康的な老化を助けるニコチンアミドの役割の科学的根拠を共有し、最新のメカニズムの洞察と一致する明確で構造化された研究に基づいたディスカッションを提供します。

科学的に証明された健康的な老化への応用におけるニコチンアミドの肌への効果
ニコチンアミドの肌への効果は、必須の生化学反応、特にNAD⁺代謝に関与することから生まれます。NAD⁺の前駆体として、ニコチンアミドは細胞のエネルギー産生、DNA修復、抗酸化防御をサポートします。これらの機能は加齢とともに自然に低下します。NAD⁺レベルが低下すると、細胞はミトコンドリアの機能不全、酸化ストレスの増加、再生速度の低下といった症状に陥ります。局所的なニコチンアミドの使用は、これらの機能の回復を促し、目に見えるアンチエイジング効果をもたらします。
2022年のPvN研究では、ニコチンアミドがメラニン生成の抑制、色素移動の調節、細胞外マトリックス成分の強化において明確な活性を示し、変色の治療と弾力性の回復を同時に行う価値が確認されました。
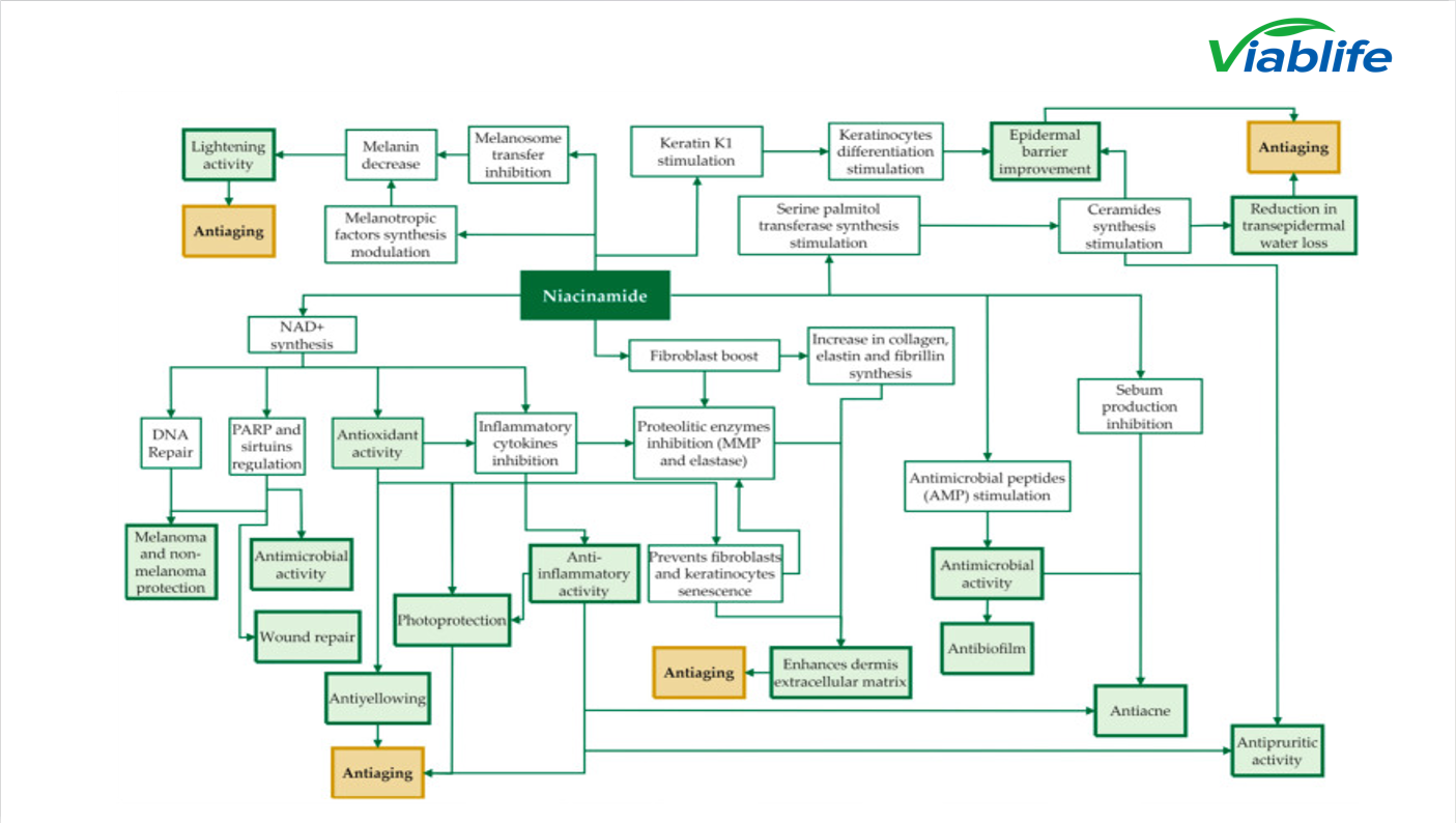
ニコチンアミドのウェルエイジングシグナル伝達経路が多機能性効果を発揮
細胞の寿命を支えるNAD⁺合成経路。健康的な老化を促進するメカニズムの核となるのは、ニコチンアミドのNAD⁺レベルを高める能力です。この活性化により、以下のことが促進されます。
• DNA修復応答。
• 酸化ストレスに対する細胞抵抗性。
• ミトコンドリアの活動。
これらの機能は、内因性および外因性の老化を遅らせ、時間の経過とともに肌のより健康な構造と機能を維持するのに役立ちます。
色素沈着を調整し、肌のトーンを均一にします。研究によると、ニコチンアミドはメラノサイトからケラチノサイトへのメラノソームの移動を抑制します。色素細胞を破壊するのではなく、安全に色素分布のバランスを整えます。このメカニズムにより、以下の効果が得られます。
• シミが減りました。
• 肌の色合いがより均一になります。
• 紫外線による色素沈着を最小限に抑えます。
これらの効果は、メラニンの割合が明らかに減少していることを示す PvN 研究結果と一致しています。
抗炎症・抗酸化経路:炎症はコラーゲンを分解し、バリア機能にダメージを与えることで老化を加速させます。ニコチンアミドは炎症性サイトカインを阻害し、抗酸化酵素系をサポートすることで、以下の効果をもたらします。
• 紅斑の軽減。
• 皮膚バリア耐性の向上。
• 環境ストレスからの保護。
これらの効果は研究の紅斑データに反映され、赤みが著しく減少したことが示されました。
細胞外マトリックスと線維芽細胞の活性化経路、真皮内では、ニコチンアミドが線維芽細胞の活動を促進し、次のような効果をもたらします。
• コラーゲン合成の増加。
• エラスチンとフィブリリンの産生の増加。
• 真皮密度の改善。
2022 年の調査結果では、皮膚の弾力性が目に見える形で改善されたことが示され、細胞外マトリックスの完全性を強化するニコチンアミドの役割を果たすことが確認されました。
ニコチンアミドは皮脂の分泌経路に作用し、バランスの取れた皮脂分泌を維持するとともに、抗菌ペプチドの働きをサポートします。これにより、より透明感のある健康的な肌へと導き、炎症による老化を防ぎます。


ニコチンアミドとウェルエイジングメカニズムが化粧品用途で連携
バリア修復と保湿
ニコチンアミドは、セラミドの合成を刺激し、天然保湿因子をサポートすることで、水分損失を防ぎ、環境ストレスから身を守るために不可欠な保護バリアを強化します。
紫外線によるダメージからの保護
ニコチンアミドは、DNA修復をサポートし、細胞シグナル伝達経路を調節することで、しわ、色素沈着、早期老化につながる光損傷を軽減します。
真皮構造の維持
ニコチンアミドは、マトリックスメタロプロテアーゼ(MMP)を阻害することで構造タンパク質の劣化を防ぎ、コラーゲンの分解を減らして、より滑らかで引き締まった肌に導きます。
結論
ニコチンアミドの肌への効果は、広範なメカニズムと臨床データによって裏付けられています。色素沈着の抑制、バリア機能の修復、線維芽細胞の刺激、炎症の軽減、そしてNAD⁺の増強といった効果により、ニコチンアミドはウェルエイジングケア化粧品において最も価値の高い成分の一つとして際立っています。
2022年のPvN研究では、ニコチンアミドの多機能性が裏付けられ、色素沈着の減少と弾力性の大幅な向上が示されました。化粧品科学が進化を続ける中、ニコチンアミドは、老化を遅らせ、目に見えるダメージを修復し、長期的な肌の健康を維持することを目的としたスキンケアにおいて、今後も重要な成分であり続けるでしょう。
データソース:
ナイアシンアミドの多様な機能に関するメカニズムの洞察:機能性スキンケア製品における治療的意義と化粧品への応用
ポリデオキシリボヌクレオチド、ビタミンC、ナイアシンアミドの局所混合製剤は、核機能の調節により皮膚の色素沈着を軽減し、皮膚の弾力性を高めた。
中国語
アメリカ
スペイン
ロシア
フランス
ドイツ
イタリアの
日本
アラビア語
ポルトガル語
韓国語
タイ語
ギリシャ語
インド




Leave a Message